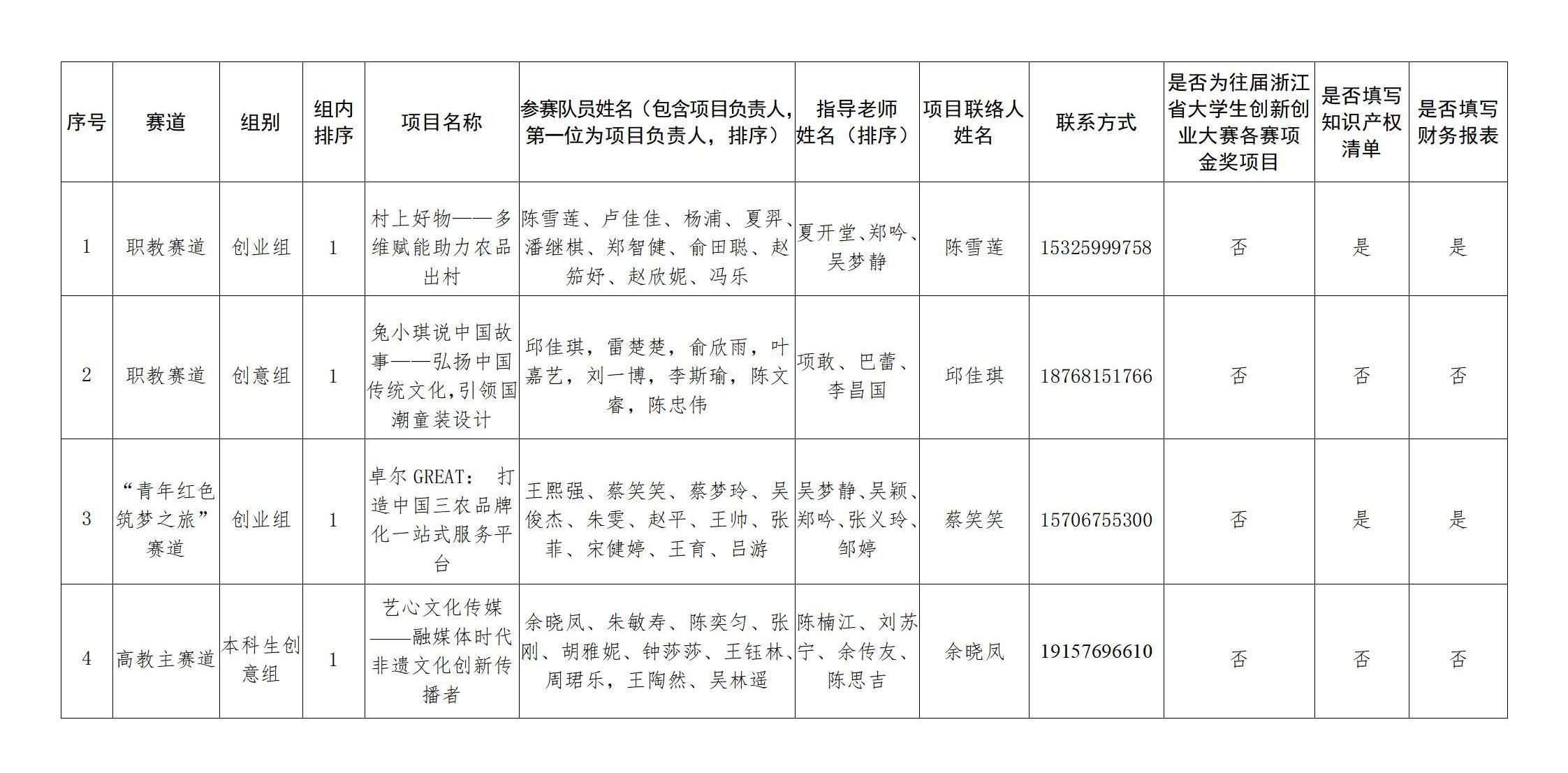
关于推荐《村上好物——多维赋能助力农品出村》等4个项目参加第八届浙江省国际“互联网+”大学生创新创业大赛的公示
出处:学生工作部(学生处、保卫处、团委) 文字:吴梦静 编辑:江勇 时间:2022-06-10
根据《浙江省大学生创新创业大赛组委会关于举办“建行杯”第八届浙江省国际“互联网 ”大学生创新创业大赛的通知》的相关规定与要求,我校共有4个省赛推荐名额,其中高教主赛道名额1个,“青年红色筑梦之旅”赛道名额1个,职教赛道名额2个。
根据2021-2022学年欧美黑人巨大videos精品_欧美黑人巨大xxxxx_欧美黑人乱大交_欧美黑人乱大交_欧美黑人牲交videossexeso_欧美黑人添添高潮a片www_欧美黑人添添高潮a片www_欧美黑人性暴力猛交喷水黑人巨大创新创业大赛结果,以及第十三届“挑战杯”大学生创业计划竞赛成绩,现拟推荐《村上好物——多维赋能助力农品出村》等4个项目参加第八届浙江省国际“互联网+”大学生创新创业大赛,具体如下:
(点击图片放大)
