欧美黑人巨大videos精品_欧美黑人巨大xxxxx_欧美黑人乱大交_欧美黑人乱大交_欧美黑人牲交videossexeso_欧美黑人添添高潮a片www_欧美黑人添添高潮a片www_欧美黑人性暴力猛交喷水黑人巨大

浙艺动态

音乐系开展2021年“宪法宣传周”系列活动

出处:音乐系  文字:张京京  图片:音乐系  时间:2021-12-07
字体:放大 缩小

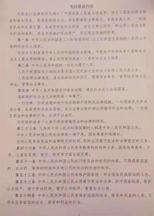
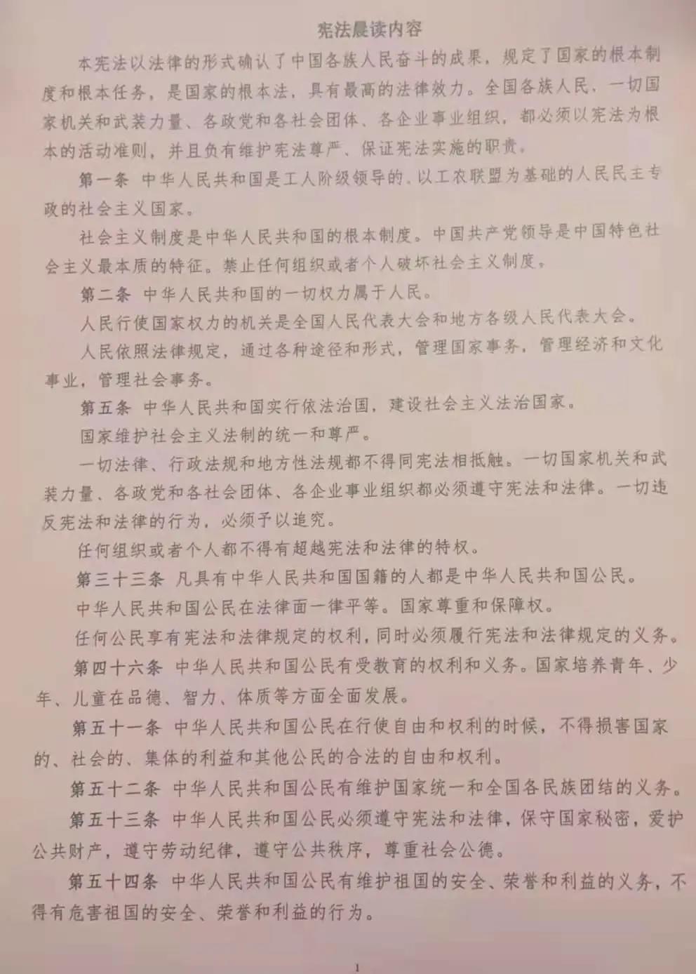
2021年12月4日是第八个国家宪法日,11月29日至12月5日是第四个“宪法宣传周”。2021年的主题为:以习近平法治思想为指引坚定不移走中国特色社会主义法治道路”。为认真学习贯彻习近平法治思想和宪法相关知识,深入贯彻落实党的十九大和十九届六中全会精神,推动全体师生学习宣传宪法,弘扬宪法精神,维护宪法权威,传播法治理念,真正做到尊法学法守法用法,音乐系于11月29日至12月5日开展“宪法宣传周”系列活动。

11月29日,音乐系召开班主任工作会议,专题部署“宪法宣传周”相关工作,组织宪法知识集中学习,要求班主任把握和深刻领会宪法的精神实质,不断提升依法执教意识和依法执教水平。

各班利用系部下发的学习材料广泛开展自学,积极召开“国家宪法日”主题班会,带领同学们学习宪法内容、修订历史和意义,进一步加深了同学们对于宪法的了解,深入体会宪法精神。大家纷纷表示要学习宪法,遵守宪法,做将宪法融于自身一言一行的优秀青年。

此次“宪法宣传周”系列活动是音乐系“一月一主题”集体思政教育的重要组成部分。音乐系将继续开展形式多样的法制宣传教育活动,进一步助力法治校园建设。

 


关闭】 【打印
上一篇: 影视学子在浙江省第九届大学生摄影竞赛中斩获佳绩下一篇:

欧美黑人巨大videos精品_欧美黑人巨大xxxxx_欧美黑人乱大交_欧美黑人乱大交_欧美黑人牲交videossexeso_欧美黑人添添高潮a片www_欧美黑人添添高潮a片www_欧美黑人性暴力猛交喷水黑人巨大